DAFTAR ISI
1. Kondisi[KEMBALI]
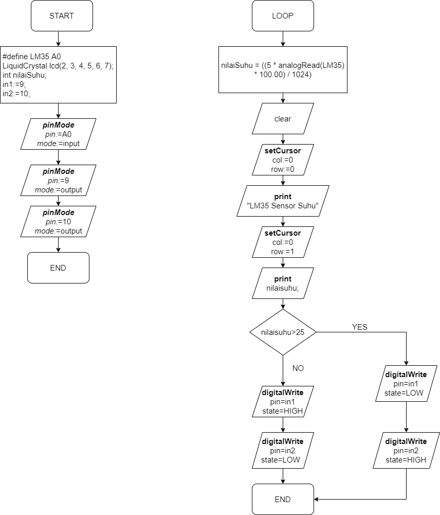
Bila suhu yang terbaca pada lcd menunnjukkan suhu > 25 derajat celsius maka motor akan berputar ke kiri ( percobaan 2 kondisi 8 )
2. Rangkaian Simulasi[KEMBALI]
#include <LiquidCrystal.h> //Deklarasi library LCD
#define LM35 A0 //Deklarasi pin A0 untuk LM35
LiquidCrystal lcd(2, 3, 4, 5, 6, 7); //Deklarasi pin 2-7 untuk LCD
int nilaiSuhu, in1,in2; //Deklarasi variabel nilaiSuhu
void setup() { //Semua kode dalam fungsi ini dieksekusi sekali
in1 = 9;
in2 = 10;
pinMode(A0, INPUT); //Deklarasi pin A0 sebagai OUTPUT
pinMode(in1,OUTPUT);
pinMode(in2,OUTPUT);
lcd.begin(16, 2); //Dimensi LCD yang digunakan
}
void loop() //Semua kode dalam fungsi ini dieksekusi berulang
{
nilaiSuhu = ((5 * analogRead(LM35) * 100.00) / 1024); //Mencari nilai Suhu
lcd.clear(); //Menghapus layar LCD
lcd.setCursor(0, 0); //Menentukan posisi kursor pada awal penulisan
lcd.print("LM35 Sensor Suhu"); //Menampilkan text pada LCD
lcd.setCursor(0, 1); //Menentukan posisi kursor pada awal penulisan
lcd.print(nilaiSuhu); //Menampilkan nilaiSuhu pada LCD
delay(100); //Waktu delay 100 ms setelah dieksekusi
if (nilaiSuhu > 25 )
{
digitalWrite(in1,LOW);
digitalWrite(in2,HIGH);
delay(100);
}
else
{
digitalWrite(in1,HIGH);
digitalWrite(in2,LOW);
delay(100);
}
delay(100);
}
#define LM35 A0 //Deklarasi pin A0 untuk LM35
LiquidCrystal lcd(2, 3, 4, 5, 6, 7); //Deklarasi pin 2-7 untuk LCD
int nilaiSuhu, in1,in2; //Deklarasi variabel nilaiSuhu
void setup() { //Semua kode dalam fungsi ini dieksekusi sekali
in1 = 9;
in2 = 10;
pinMode(A0, INPUT); //Deklarasi pin A0 sebagai OUTPUT
pinMode(in1,OUTPUT);
pinMode(in2,OUTPUT);
lcd.begin(16, 2); //Dimensi LCD yang digunakan
}
void loop() //Semua kode dalam fungsi ini dieksekusi berulang
{
nilaiSuhu = ((5 * analogRead(LM35) * 100.00) / 1024); //Mencari nilai Suhu
lcd.clear(); //Menghapus layar LCD
lcd.setCursor(0, 0); //Menentukan posisi kursor pada awal penulisan
lcd.print("LM35 Sensor Suhu"); //Menampilkan text pada LCD
lcd.setCursor(0, 1); //Menentukan posisi kursor pada awal penulisan
lcd.print(nilaiSuhu); //Menampilkan nilaiSuhu pada LCD
delay(100); //Waktu delay 100 ms setelah dieksekusi
if (nilaiSuhu > 25 )
{
digitalWrite(in1,LOW);
digitalWrite(in2,HIGH);
delay(100);
}
else
{
digitalWrite(in1,HIGH);
digitalWrite(in2,LOW);
delay(100);
}
delay(100);
}
6. Prinsip Kerja[KEMBALI]
Pada rangkaian ini merupakan rangkaian untuk membaca atau mengukur suhu menggunakan componen LM35. LM 35 merupakan alat yang medeteksi suhu dimana setiap kenaikan 1 derajat celcius temperatur maka tegangan yang ia hasilkan naik sebesar 10 milivolt. dengan persamaan 10mV/derajat C. maka untuk nilai yang terbaca pada LCD nanti sesuai dengan nilai sebenarnya dibutuhkan konversi dengan membagi nilai yang terbaca LM35 dengan 2.0479. sehingga nilai yang terbaca sesuai dengan nilai sebenarnya. output dari pada LM35 dihubungkan dengan kaki analog arduino. alasannya adalah kita membutuhkan nilai digitaal sedangkan nilai yang dikeluarkan oleh LM35 adalah data atau sinyal analog selain itu pada kaki analog arduino sudah terdapat komponen ADC sehingga data analog dapat dikonversi menjadi data digital.
Grafik dari LM35
Rangkain ini akan mengukur suhu dengan menggunakan sensor LM35 dan suhu yang terukur akan ditampilkan oleh LCD selain itu saat rangkaian tersebut menunjukkan temperatur >25 derajat celcius maka motor akan hidup berputar kekiri. Saat temperatur yang terbaca maka motor akan berputar ke kanan. LM35 berfungsi sebagai reseptor temperatur, alalu diubah kedalam besaran listrik dan dikirimkan menuju kaki analoq arduino. arduino akan memproses data sehingga diubah ke besaran sinyal digital dan akan ditampilkan pada LCD berapa nilai yang terukur.
Tidak ada komentar:
Posting Komentar